安徽省人民政府办公厅关于印发《安徽省推进养老事业和养老产业协同发展行动计划(2024—2026年)》的通知
发布时间:2024-11-23 15:35:32
安徽省人民政府办公厅关于印发《安徽省推进养老事业和养老产业协同发展行动计划(2024—2026年)》的通知
皖政办〔2024〕10号
各市、县人民政府,省政府各部门、各直属机构:
经省政府同意,现将《安徽省推进养老事业和养老产业协同发展行动计划(2024—2026年)》印发给你们,请认真贯彻落实。
安徽省人民政府办公厅
2024年11月5日
安徽省推进养老事业和养老产业协同发展行动计划(2024—2026年)
为深入实施积极应对人口老龄化国家战略,推动养老事业和养老产业协同发展,着力构建“皖美养老”服务体系,制定本行动计划。
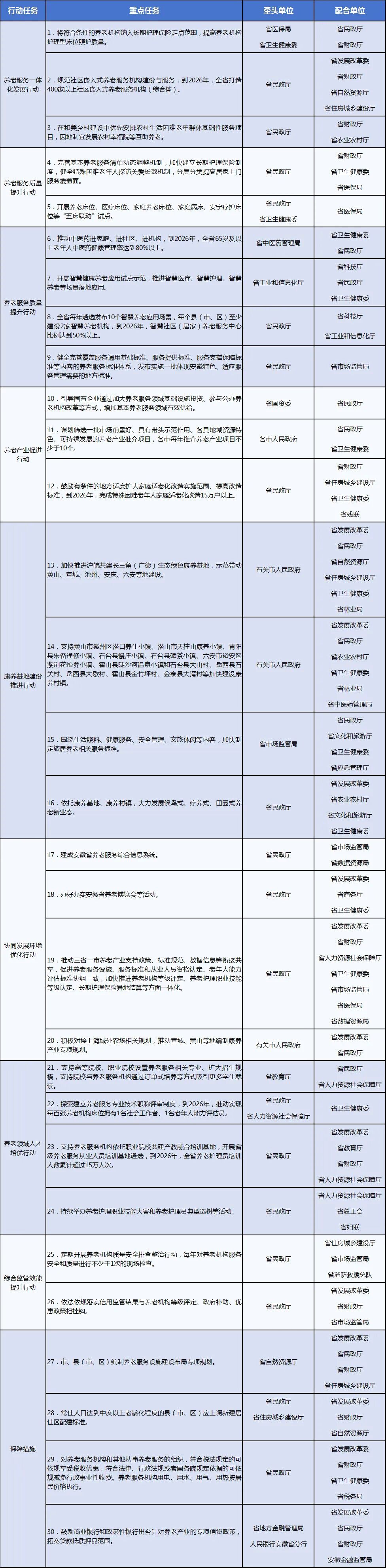
到2026年,养老服务制度体系进一步完善,覆盖全体老年人、权责清晰、保障适度、可持续的基本养老服务体系更加健全,养老服务和产品供给水平有效提升,全省老年人的获得感、幸福感、安全感不断增强。1.完善养老服务一体化发展支持体系。健全以居家养老为基础、社区养老为依托、机构养老为补充的养老服务一体化发展体系,建立居家、社区、机构养老服务转介衔接机制,合理确定各类养老服务保障内容、服务范围、服务标准等。2.增强养老机构专业照护服务能力。支持新建、升级、改造一批养老机构,提升对失能老年人照护服务能力,增设认知障碍老年人照护专区。将符合条件的养老机构纳入长期护理保险定点范围,提高养老机构护理型床位照护质量。3.丰富社区养老服务供给。提升已建成三级养老服务中心规范化、标准化运营水平。规范社区嵌入式养老服务机构建设与服务,培育一批专业助老陪护机构,拓展陪护场景。到2026年,全省打造400家以上社区嵌入式养老服务机构(综合体)、20个以上示范性社区居家养老服务网络。4.提升居家养老服务水平。健全家庭养老床位设置模式、补贴政策,统筹推进适老化改造、智能化设备、专业化服务“三入户”。完善为居家失能、慢性病、高龄等老年人提供家庭病床、居家养老等服务支持政策。通过购买服务等方式发展老年助餐、助浴、助洁等,加强失能老年人家庭照护者培训。鼓励零售服务商、社会工作服务机构等拓展助老服务功能。5.积极发展农村养老服务。优化特困供养机构结构布局,支持具备条件的特困供养机构重点面向失能低保老年人等开展托养服务。合理安排预算资金保障特困供养机构运营,省级财政予以适当补助。在和美乡村建设中优先安排农村生活困难老年群体基础性服务项目,因地制宜发展农村幸福院等互助养老。支持公益慈善组织设立农村老年人关爱服务项目。实施农村养老服务综合提升行动,推动乡镇卫生院通过在敬老院设立病区(诊室)等形式,提升医养结合服务能力。6.推动养老服务普惠可及。完善基本养老服务清单动态调整机制,加快建立长期护理保险制度,健全特殊困难老年人探访关爱长效机制,分层分类提高居家上门服务覆盖面。优化老年助餐服务供给,保障助餐服务连续稳定。全面开展老年人能力评估,动态调整特困供养标准、高龄津贴标准和经济困难老年人养老服务相关补贴标准。7.推动医康养深度融合。鼓励医疗卫生机构和养老服务机构通过一体联建、签约合作、托管、派驻医护人员等形式,逐步完善有序转诊、双向转介机制。开展养老床位、医疗床位、家庭养老床位、家庭病床、安宁疗护床位等“五床联动”试点。推动中医药进家庭、进社区、进机构,到2026年,全省65岁及以上老年人中医药健康管理率达到80%以上。8.深化养老服务数字赋能。完善基本养老服务对象数据库,健全信息监管与联动核对机制。开展智慧健康养老应用试点示范,推进智慧医疗、智慧护理、智慧养老等场景落地应用。全省每年遴选发布10个智慧养老应用场景,每个县(市、区)至少建设2家智慧养老机构,到2026年,智慧社区(居家)养老服务中心比例达到50%以上。9.加强养老服务标准化建设。健全覆盖服务通用基础标准、服务提供标准、服务支撑保障标准等内容的养老服务标准体系,完善养老服务标准实施、监督和评价机制,发布实施一批体现安徽特色、适应服务管理需要的地方标准。全面推行养老机构等级评定,引导开展养老服务质量认证。到2026年,全省养老服务标准质量意识显著增强,标准化试点广泛开展。10.引导多元主体参与养老产业。支持社会资本参与养老项目建设和运营,推动社会组织参与养老产业发展,支持党政机关和国有企事业单位所属培训疗养机构转型为普惠型养老服务设施。引导国有企业通过加大养老服务领域基础设施投资、参与公办养老机构改革等方式,增加基本养老服务领域有效供给,相关投入在省属企业综合考核中予以统筹考虑。11.推动养老产业招大引强。支持招引头部企业在皖投资养老产业,谋划筛选一批市场前景好、具有带头示范作用、各具地域资源特色、可持续发展的养老产业推介项目,打造一批产业链长、覆盖领域广、经济社会效益显著的产业集群。各市每年推介养老产业项目不少于10个。12.丰富养老产品供给。支持研发康复护理、康复辅助、智能看护、智能养老辅助软件等产品,推动发展老年人服装服饰、日用辅助、生活护理等养老产品。培育壮大省级康复辅具特色产业园,依托社区养老服务中心加快建设康复器具租售中心。建立健全养老产品和服务消费评价体系。13.积极推动社会适老化。鼓励有条件的地方适度扩大家庭适老化改造实施范围、提高改造标准,到2026年,完成特殊困难老年人家庭适老化改造15万户以上。大力推进老旧小区配套设施、室外空间等适老化改造,推进既有住宅加装电梯。持续提升适老化无障碍交通出行服务水平,打造一批敬老爱老公交线路。开展数字适老化能力提升工程,保留涉及老年人的高频事项线下服务。推动老年食品、药品、用品等产品说明书适老化。14.推广“+养老服务”新模式。促进文化、旅游、餐饮、家政、教育、健康、养生、金融、地产等与养老服务融合发展。鼓励发展老年数字教育,大力开发线上学习、互动交流等创新教育产品。倡导终身住宅理念,指导各地新建适合终身居住的政府保障性住房。引导银行、信托等金融机构开发适合老年客户的理财、信托等金融产品,支持推广养老服务机构责任保险。15.打造高水平康养基地。深入开展大黄山世界级休闲度假康养旅游目的地建设,加快推进沪皖共建长三角(广德)生态绿色康养基地,示范带动黄山、宣城、池州、安庆、六安等地建设,打造面向长三角、辐射全国的高水平康养目的地。支持在大黄山等地设立一批职工疗休养基地,鼓励各级工会组织职工到大黄山等地开展疗休养活动,打造长三角疗休养后花园。16.推动特色康养村镇建设。支持黄山市徽州区潜口养生小镇、潜山市天柱山康养小镇、青阳县朱备禅修小镇、石台县慢庄小镇、石台县硒茶小镇、六安市裕安区紫荆花怡养小镇、霍山县陡沙河温泉小镇和石台县大山村、岳西县石关村、岳西县大歇村、霍山县金竹坪村、金寨县大湾村等加快建设康养村镇,打造乡村旅居康养、森林康养、食疗康养等“康养+旅游”“康养+林业”“康养+农业”多产业融合模式。17.发展高品质旅居养老。积极开发体验性强、参与度广的精品旅居路线,丰富乡村森林疗养、温泉养生和中医药养生等旅居养老产品。围绕生活照料、健康服务、安全管理、文旅休闲等内容,加快制定旅居养老相关服务标准。依托康养基地、康养村镇,大力发展候鸟式、疗养式、田园式养老新业态。鼓励各地开展旅居养老推介活动,提升安徽康养品牌影响力。18.持续改善养老领域政务服务。定期公布养老产业扶持政策措施清单和投资指南,跟踪、评估市场准入有关政策落实情况。简化养老机构备案手续,完善养老机构登记备案、材料审核、建设标准、服务规范等咨询指导服务。19.健全完善协同发展服务平台。建成安徽省养老服务综合信息系统,支持企业、高校、科研院所、养老机构联合组建智慧养老技术创新平台。办好办实安徽省养老博览会等活动,引导电商平台、实体商超举办老年购物节,探索发放养老服务消费券。20.深度推进长三角区域联动发展。推动三省一市养老产业支持政策、标准规范、数据信息等衔接共享,促进养老服务设施、服务标准和从业人员资格认定、老年人能力评估标准协调一致,加快推进养老机构等级评定、养老护理职业技能等级认定、长期护理保险异地结算等一体化。积极对接上海域外农场相关规划,推动宣城、黄山等地编制康养产业专项规划。21.强化专业人才储备。完善省级养老服务专家人才库机制,引导脱贫劳动者、就业困难人员、农村转移就业劳动者等群体从业养老服务。支持高等院校、职业院校设置养老服务相关专业、扩大招生规模,支持院校与养老服务机构通过订单式培养等方式吸引更多学生就读。探索建立养老服务专业技术职称评审制度,到2026年,推动实现每百张养老机构床位拥有1名社会工作者、1名老年人能力评估员。22.加强人才技能培训。鼓励参加养老护理员就业技能培训,支持养老服务机构组织开展职业技能提升培训,按规定给予培训补贴。支持养老服务机构依托职业院校共建产教融合培训基地,开展省级养老服务从业人员培训基地遴选,到2026年,全省养老护理员培训人数累计超过15万人次。23.健全完善人才激励评价机制。落实养老服务从业人员入职奖补,对符合条件的养老服务从业人员给予社保补贴。实施稳岗就业支持,对符合条件的养老服务机构一线服务人员按规定发放岗位津贴,对符合条件的中小微企业支持申请稳岗扩岗专项贷款。优化完善养老护理员评价体系和技能等级序列,对取得养老护理员职业技能等级证书的给予技能提升补贴。持续举办养老护理职业技能大赛和养老护理员典型选树等活动。24.完善养老服务综合监管制度。建立健全养老服务跨部门协同监管及信息共享机制。加强对养老服务机构建筑、消防、食品安全等监督检查力度,推动实现“智慧燃气”“互联网+明厨亮灶”全覆盖。定期开展养老机构质量安全排查整治行动,每年对养老机构服务安全和质量进行不少于1次的现场检查。持续开展打击整治养老服务诈骗和非法集资宣传教育活动。25.加强养老行业信用监管。建立覆盖互联网养老服务平台、养老服务组织、从业人员、服务对象的信用管理体系,依法依规落实信用监管结果与养老机构等级评定、政府补助、优惠政策相挂钩。督促养老机构强化从业人员资质管理和职业道德教育,探索实施养老服务经营者诚信教育、公共信用综合评价、信用信息自愿注册与修复机制等监管模式。26.提升养老服务行政执法水平。推进执法装备标准化建设,提高现代科技手段在执法办案中的应用水平。建立健全行政执法标准化培训机制,规范执法检查、立案、调查、审查、决定等程序和行为。发挥县级民政部门行业管理作用,支持乡镇(街道)做好对养老服务机构日常巡查、投诉举报受理、协助调查取证等工作,完善乡镇(街道)与县级执法部门协调协作机制。(一)加强组织领导。充分发挥相关议事协调机制统筹指导作用,切实履行对养老事业和养老产业协同发展的经费投入、资源配置、政策引导、规划引领、制度建设等职责,定期对行动计划重点任务执行情况、养老服务体系建设、养老产业发展等有关情况开展评估。(二)强化规划和用地保障。市、县(市、区)编制养老服务设施建设布局专项规划,常住人口达到中度以上老龄化程度的县(市、区)应上调新建居住区配建标准。支持营利性养老服务设施用地优先以租赁、先租后让方式供地,支持非营利性养老服务设施用地通过划拨或租赁、出让等有偿使用方式供地,支持农村集体建设用地用于养老服务、医养结合项目建设。盘活利用城镇现有空闲商业用房、厂房、校舍、办公用房、培训设施及其他设施提供养老、医养结合等服务,并适用过渡期政策,5年内继续按原用途和权利类型使用土地。(三)强化资金保障。完善一般公共预算资金和彩票公益金共同投入机制,确保本级用于社会福利事业的彩票公益金中养老服务类占比不低于55%。支持符合条件的新建养老服务设施搭载信息化管理系统和推广使用智能化人工替代设备。对养老服务机构和其他从事养老服务的组织,符合税法规定的可依规享受税收优惠,符合法律、行政法规或者国务院规定依据的可依规减免行政事业性收费。养老服务机构用电、用水、用气、用热按居民价格执行。(四)强化金融支持。鼓励金融机构通过银行贷款、融资租赁、信托计划等方式,加大对养老经营主体的融资支持。鼓励商业银行和政策性银行出台针对养老产业的专项信贷政策,拓宽贷款抵质押品范围。鼓励非银行金融机构通过基金、信托、融资租赁等方式加大对养老产业的融资支持,加强对中小养老服务企业的信贷担保支持。通过政府专项债支持符合条件的银发经济产业项目。支持符合条件的养老企业通过上市、发行债券等方式融资。
来源:安徽省人民政府网
安徽万家信德连锁养老服务有限公司
联系人:王经理
联系电话:17364357145
13705643886
联系人:任经理
联系电话:18075043199
18949981554
联系人:龙经理
联系电话:18919786345
联系人:张院长
联系电话:19956624125
联系人:许经理
联系电话:13965455558
17855292776
联系人:刘经理
联系电话:18919712140
联系人:张经理
联系电话:13865989838
联系人:胡经理
联系电话:18756075651
联系我们:400-0038-883
想了解更多资讯
扫码关注万家信德公众号

扫码关注万家信德官方视频号

扫码关注万家信德官方抖音号
